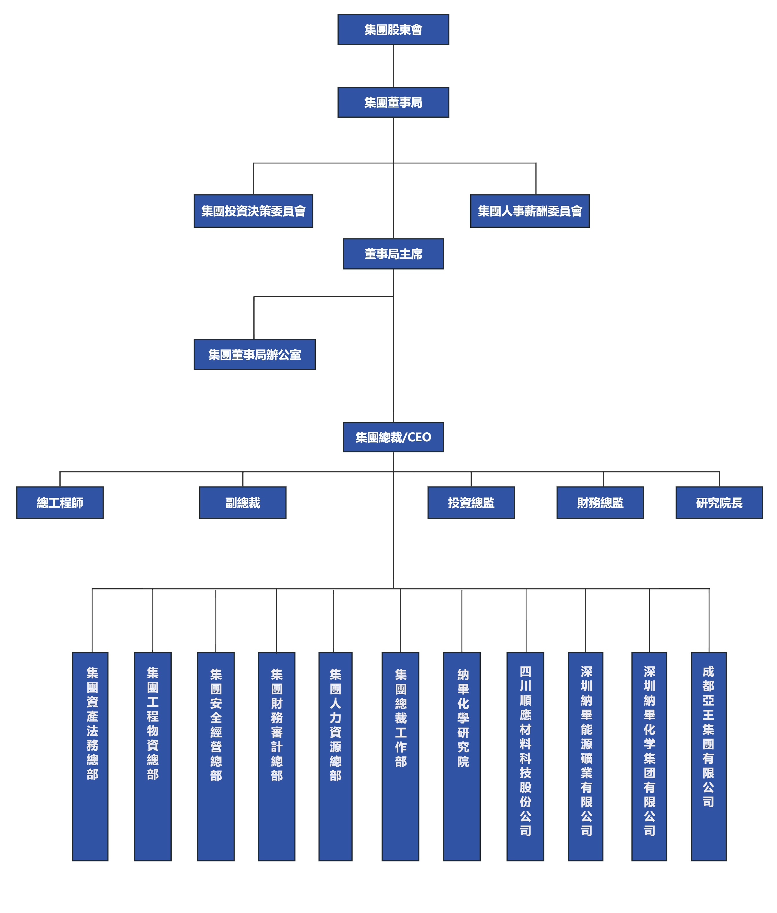
组织框架

公司介绍
企业文化
组织框架
企业制度建设
中文
中文 EN
关于纳毕
  • 公司介绍
  • 企业文化
  • 组织框架
  • 企业制度建设
新闻动态
  • 公司新闻
纳毕化学研究院
  • 院情简介
  • 产业动态
人力资源
  • 人才招聘
  • 人才发展
下属企业官网
  • 顺应新材股份
  • 四川红电股份
  • 亚王医药科技

版权所有© 2024 深圳纳毕化学集团有限公司 粤ICP备2024235758号-1